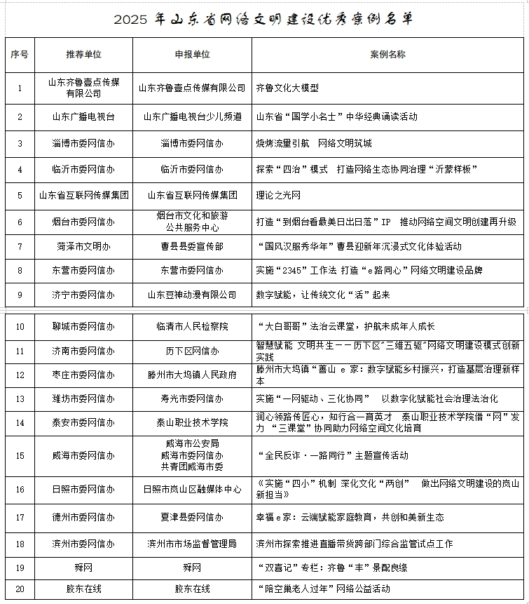
6月23日,第五届山东网络文明周在滨州启动。为充分彰显网络文明建设丰硕成果,激励带动全社会积极投身网络文明建设,活动现场揭晓了2025年山东省网络文明建设优秀案例。
经过严格的筛选与评审,包括“齐鲁文化大模型”“山东省‘国学小名士’中华经典诵读活动”“烧烤流量引航网络文明筑城”在内的20个优秀案例脱颖而出,成为本次活动的亮点。这些项目不仅展现了山东省在网络文明建设方面的创新与努力,也为全国网络文明建设提供了宝贵的经验和启示。
2025年山东省网络文明建设优秀案例名单:
经过严格的筛选与评审,包括“齐鲁文化大模型”“山东省‘国学小名士’中华经典诵读活动”“烧烤流量引航网络文明筑城”在内的20个优秀案例脱颖而出,成为本次活动的亮点。这些项目不仅展现了山东省在网络文明建设方面的创新与努力,也为全国网络文明建设提供了宝贵的经验和启示。
2025年山东省网络文明建设优秀案例名单:

(来源:海报新闻)
签审:张军涛
复审:颜燕军
编辑:毕玲瑜
签审:张军涛
复审:颜燕军
编辑:毕玲瑜